跳到主要內容區塊

:::

20171025【新聞稿】技專考招黑箱作業 倉促實施 師生措手不及 登記分發彈性權重 恐開技職倒車

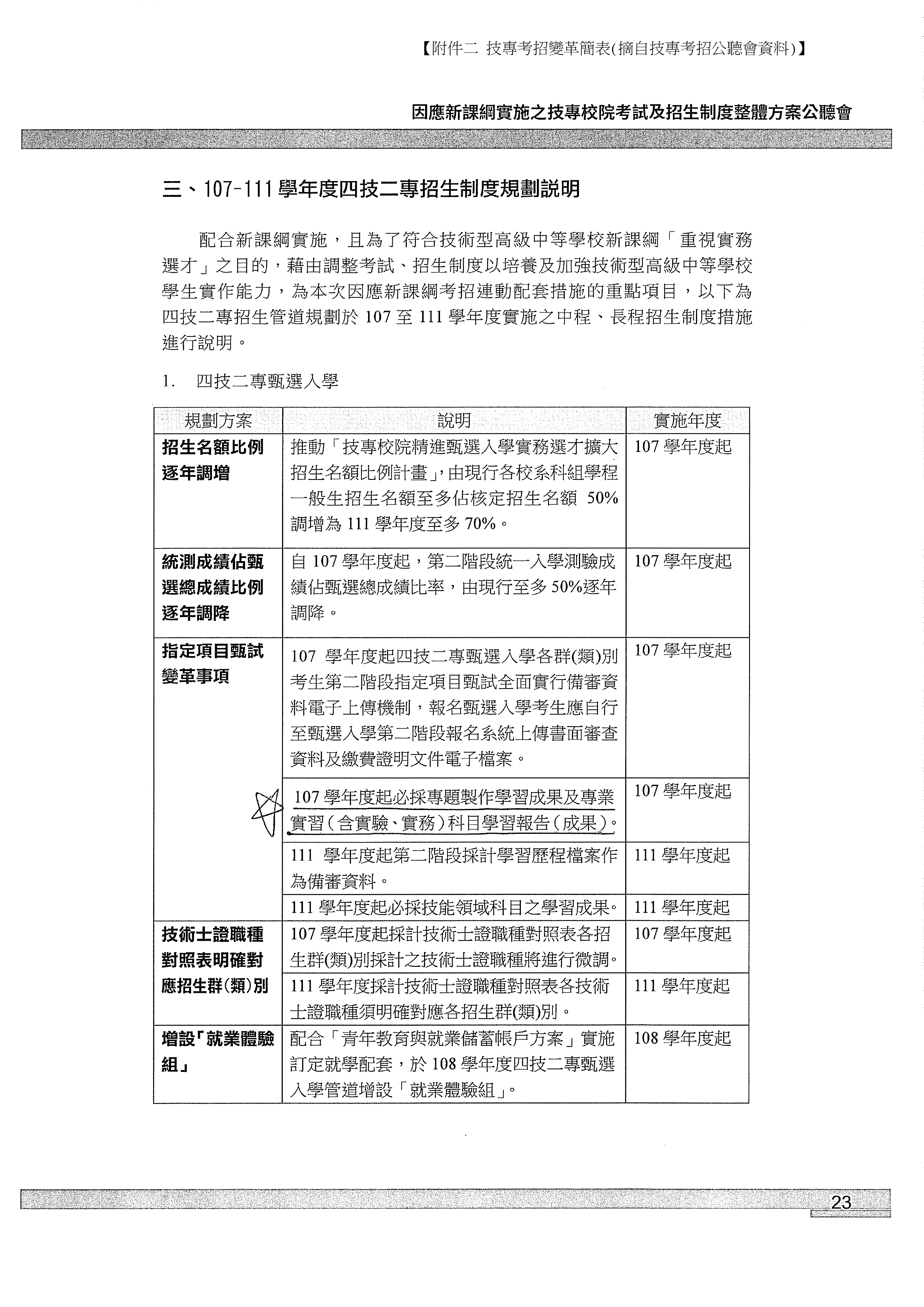
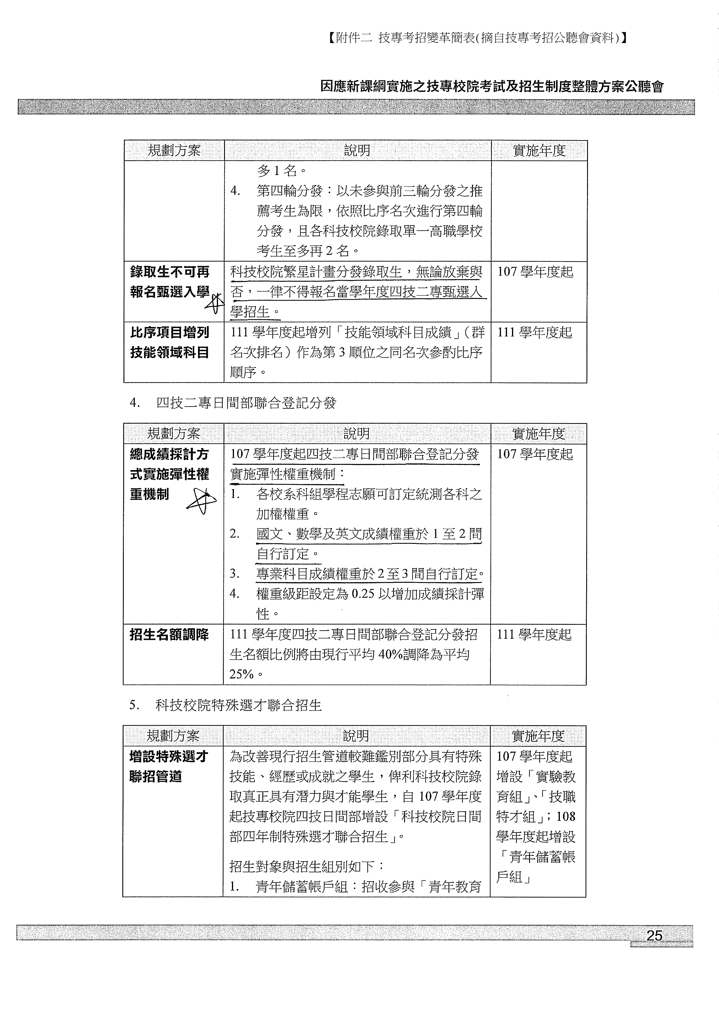
技專校院考試及招生制度2018學年起將有重大變革,並適用目前就讀高三之學生,此變革制訂過程中,職校端並未參與討論,也未邀請教師組織參與諮詢,使得學生措手不及,並引發「開技職教育倒車」之質疑。全國教師工會總聯合會(簡稱全教總)針對爭議事項,於10月12日至10月20日對職校教師實施問卷調查(有效問卷579份,結果如附件),今日(2017年10月25日)提出調查結果說明:一、多數教師不清楚考招變革內容:至今仍有77.1%職校教師不清楚,此次考招變革方案(57.2%不太清楚,19.9%完全不清楚),更遑論學生與家長幾乎都不知道。全教總質疑匆促實施是否有其必要?二、職校教師中有44.4%不知道,19.2%不清楚明年甄選入學第二階段,強制採計專題製作學習成果及專業實習科目學習報告,並有33.2%職校教師認為,學生不可能如期準備專題製作學習成果及專業實習科目學習報告(另有47.7%不確定)。全教總建議應暫緩實施。三、職校老師62.7%表示非常憂慮各校系可訂定各考科彈性權重,全教總建議應加入「專業科目加權總分應高於共同科目加權總分」之規範原則。四、職校老師45.9%不知道繁星錄取生一律不得報名甄選入學,並有63.9%反對此項變革。全教總建議應暫緩實施,並增加各校參與技職繁星之學生人數。

基本資訊

  • 撰寫者
    林清松
  • 創作者
    社團法人中華民國全國教師會
  • 時間資訊
    發表日期
    2017/10/25
  • 媒體類型
    文件
  • 地圖

本網站使用Cookies收集資料用於量化統計與分析,以進行服務品質之改善。請點選"接受",若未做任何選擇,或將本視窗關閉,本站預設選擇拒絕。進一步Cookies資料之處理,請參閱本站之隱私權宣告