跳到主要內容區塊

:::

20130924【新聞稿】「於心不忍」,還是「假退場、真圖利」?

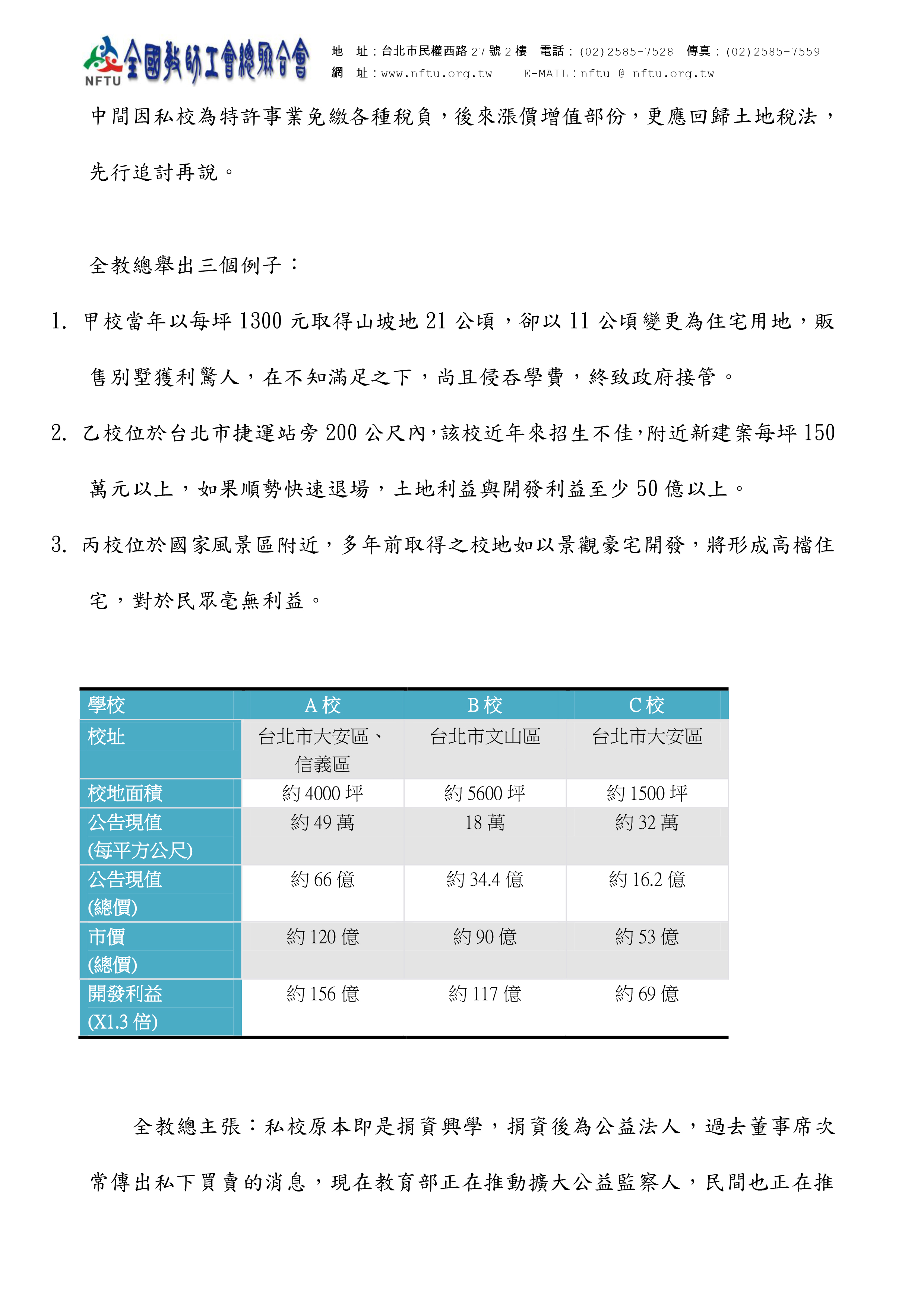
2013年中秋節,政府將私校的捐資興學,解讀為投資興學,內政部長李鴻源表示,私校若退場可以發還六到八成土地,還可以變更為商業用地,將嚴重扭曲私人興學的本意。全國教師工會總聯合會(以下簡稱全教總)於2013年9月24日聯合高教工會及公共化協會等團體,召開記者會痛加批判。理事長劉欽旭表示,內政部長完全不理解台灣私校的脈絡,過去戒嚴體制下,有不少是黨國大老或其家人才得以辦理私校,從取得土地與核准設校都有特殊的背景。1986年以後因開放私校,在政商掛鉤之下廉價取得公有地,如果八成還地以市價計算,利益之大將成為無底黑洞。根據私校法,董事會經過多年的改組,現任的董事多數已沒有當時創校時的捐資人,與捐資對象不符,還給捐資人與捐資興學不符。又因私校免繳各種稅負,漲價增值部份,更應回歸土地稅法,應先追討。全教總再舉三校校地不當獲利的例子,主張私校原是捐資興學,捐資後為公益法人,過去董事席次常傳出私下買賣的消息,現在教育部正推動擴大公益監察人,民間也正在推動公益董事入法,如果還是行政院授意,行政院更應為教育用地的流失,與公共利益的扭曲,被國人鳴鼓而攻之。

基本資訊

  • 撰寫者
    林清松
  • 創作者
    社團法人中華民國全國教師會
  • 時間資訊
    發表日期
    2013/09/24
  • 媒體類型
    文件
  • 地圖

本網站使用Cookies收集資料用於量化統計與分析,以進行服務品質之改善。請點選"接受",若未做任何選擇,或將本視窗關閉,本站預設選擇拒絕。進一步Cookies資料之處理,請參閱本站之隱私權宣告