跳到主要內容區塊

:::

20060513【新聞稿】高雄市校長遴選未按新修訂辦法辦理之校長遴選結果無效!

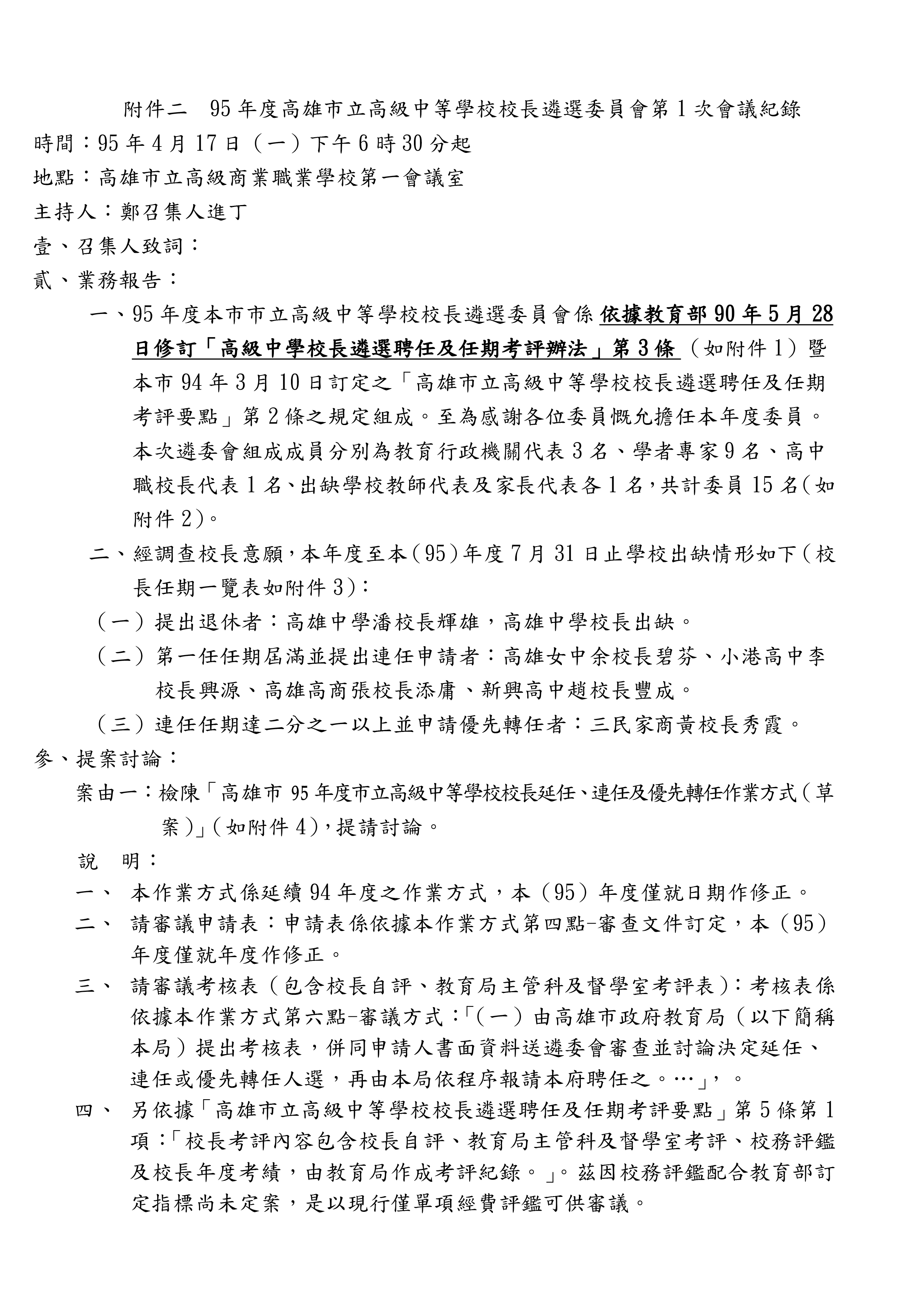
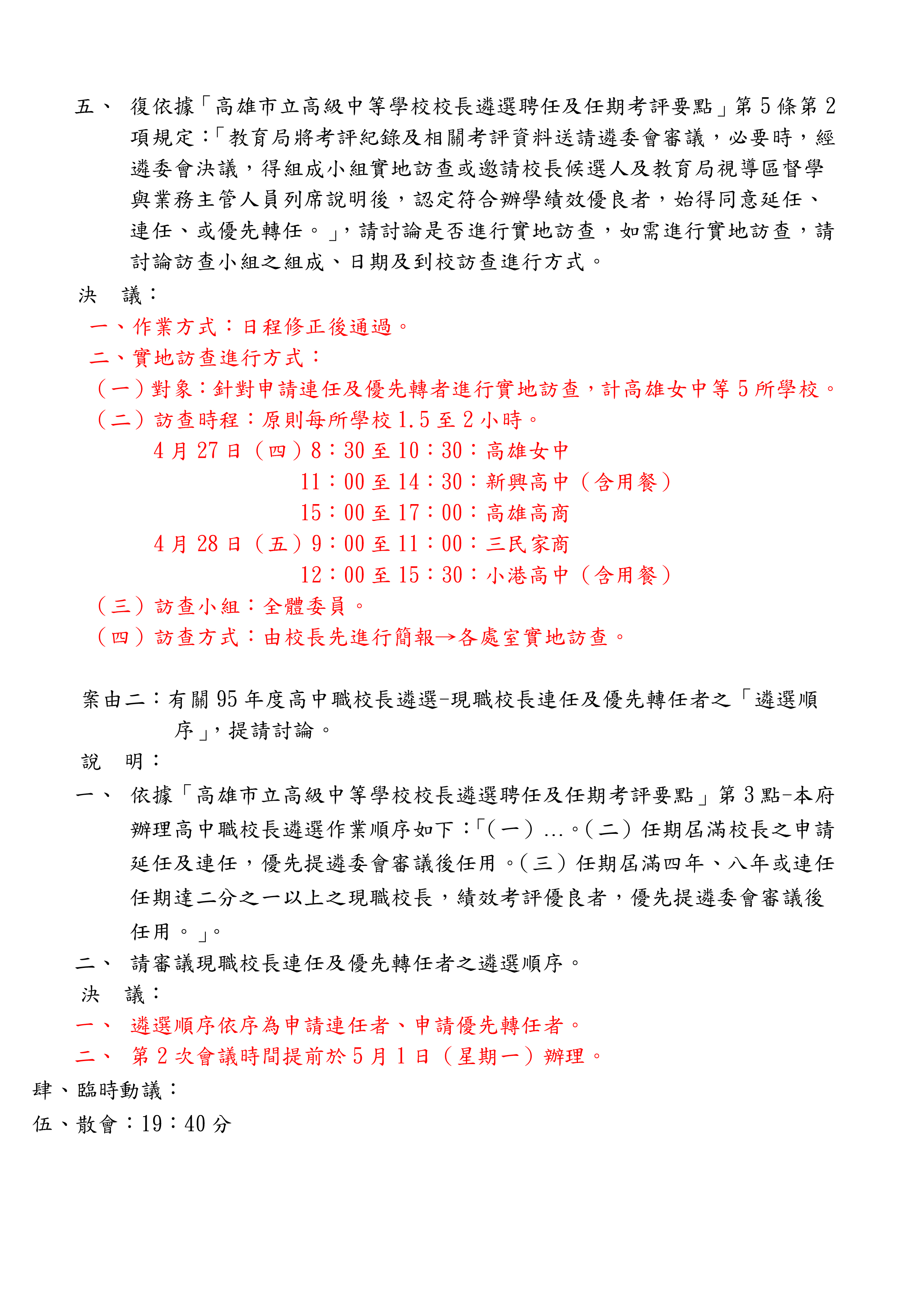
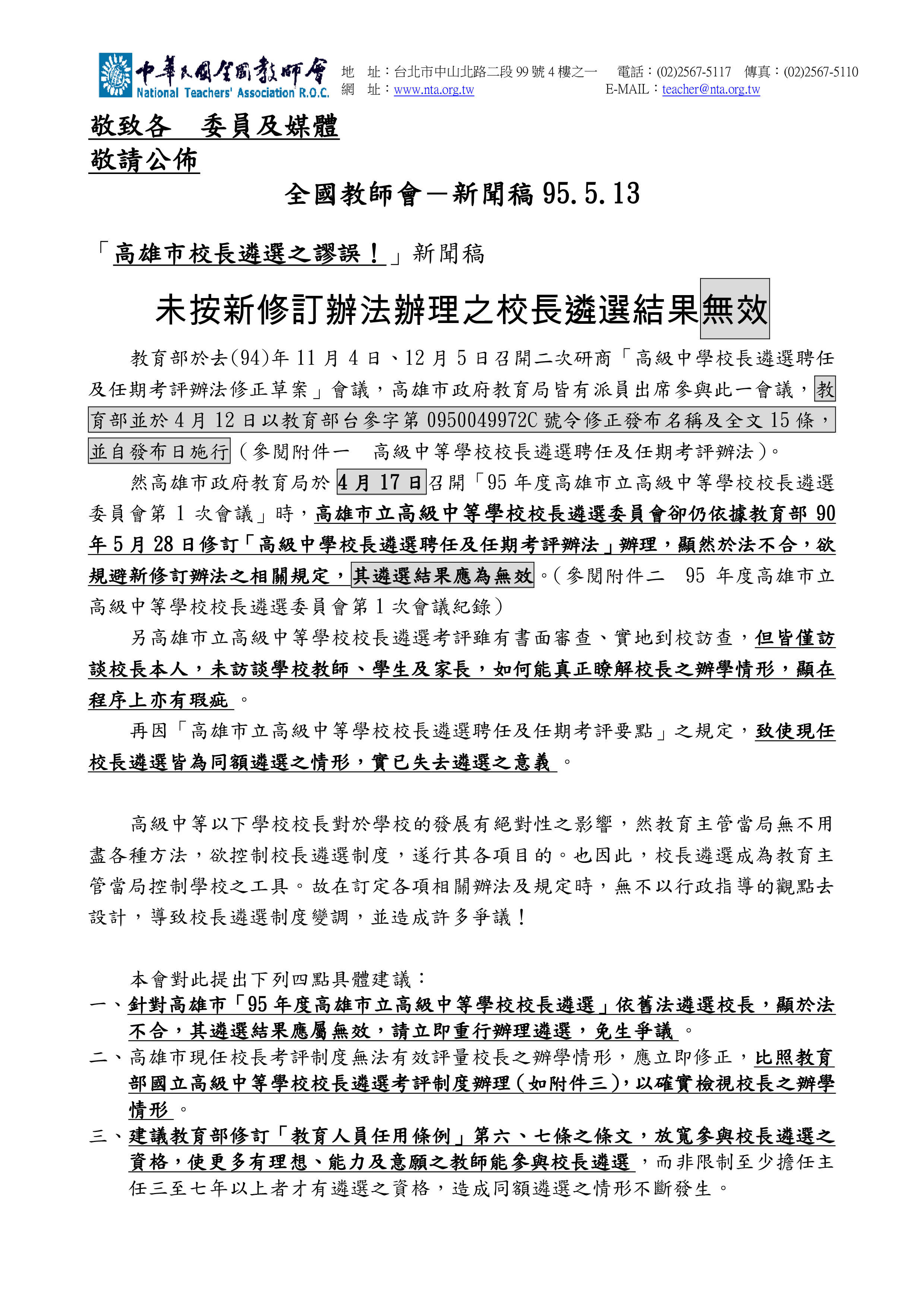
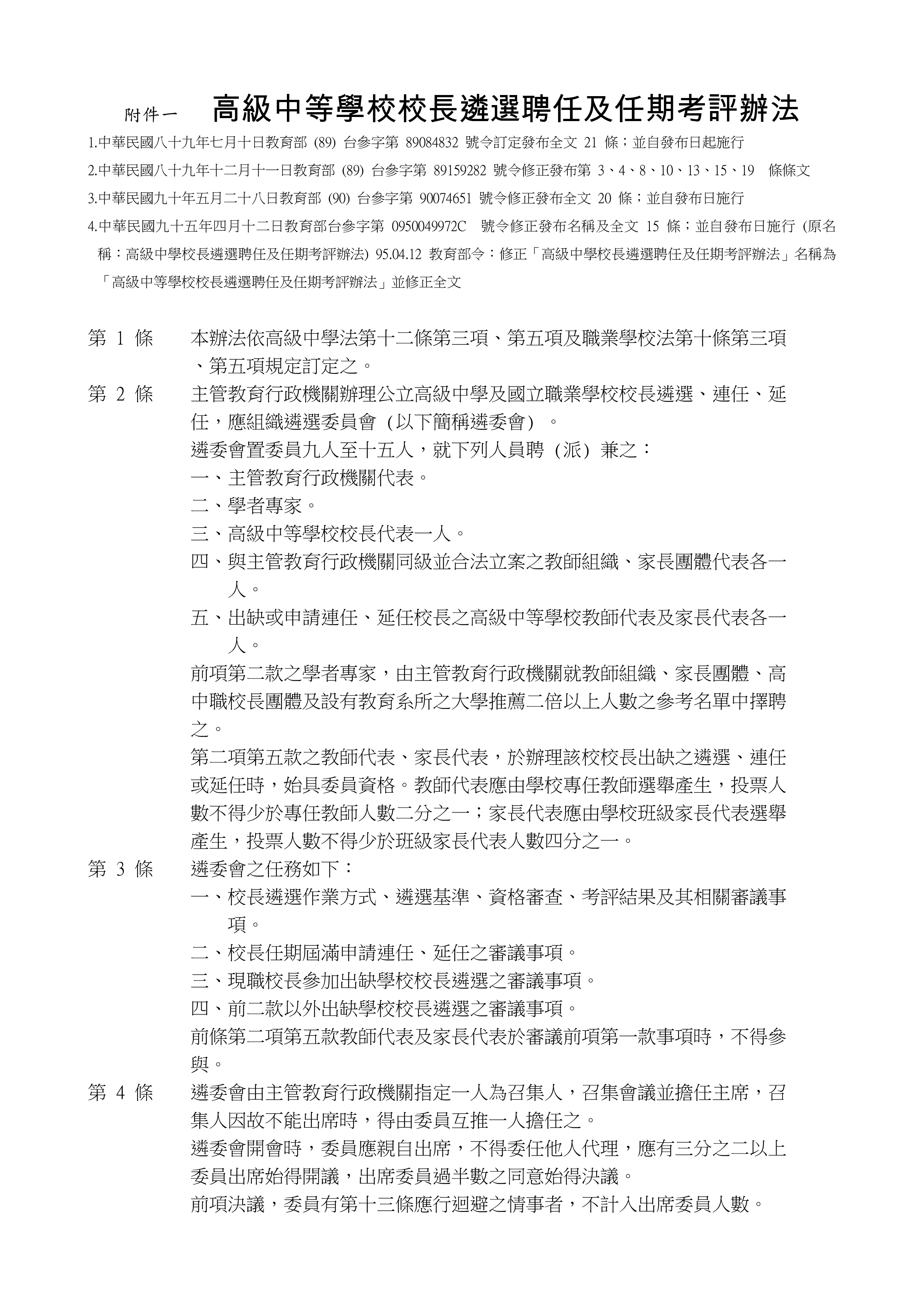
中華民國全國教師會(全教會)於2006年5月13日發佈新聞稿【高雄市校長遴選未按新修訂辦法辦理之校長遴選結果無效!】揭露高雄市政府教育局仍依教育部2001年5月28日修訂「高級中學校長遴選聘任及任期考評辦法」而未依2005年4月12日教育部台參字第0950049972C號令修正發布之辦法辦理高級中等學校校長遴選,顯然於法不合,欲規避新修訂辦法之相關規定,其遴選結果應為無效。 全教會提出下列四點具體建議: 一、高雄市依舊法遴選校長,顯於法不合,其遴選結果應屬無效,請立即重行辦理遴選,免生爭議。 二、應比照教育部國立高級中等學校校長遴選考評制度辦理,以確實檢視校長之辦學情形。 三、放寬參與校長遴選之資格,使更多有理想、能力及意願之教師能參與校長遴選,而非限制至少擔任主任三至七年以上者才有遴選之資格,造成同額遴選之情形不斷發生。 四、建議將校長遴選辦法由目前二階段遴選制度改為一階段遴選,使真正有理想、能力及意願之教師得以擔任校長;對於辦學績優之校長,教育主管當局不用擔心其是否會因此而無法擔任校長,因只要是辦學績優、勤於任事之校長,相信各校皆會努力爭取其續任校長。 中華民國全國教師會(全教會)於2006年5月13日發佈新聞稿【高雄市校長遴選未按新修訂辦法辦理之校長遴選結果無效!】揭露高雄市政府教育局仍依教育部2001年5月28日修訂「高級中學校長遴選聘任及任期考評辦法」而未依2005年4月12日教育部台參字第0950049972C號令修正發布之辦法辦理高級中等學校校長遴選,顯然於法不合,欲規避新修訂辦法之相關規定,其遴選結果應為無效。 全教會提出下列四點具體建議: 一、高雄市依舊法遴選校長,顯於法不合,其遴選結果應屬無效,請立即重行辦理遴選,免生爭議。 二、應比照教育部國立高級中等學校校長遴選考評制度辦理,以確實檢視校長之辦學情形。 三、放寬參與校長遴選之資格,使更多有理想、能力及意願之教師能參與校長遴選,而非限制至少擔任主任三至七年以上者才有遴選之資格,造成同額遴選之情形不斷發生。 四、建議將校長遴選辦法由目前二階段遴選制度改為一階段遴選,使真正有理想、能力及意願之教師得以擔任校長;對於辦學績優之校長,教育主管當局不用擔心其是否會因此而無法擔任校長,因只要是辦學績優、勤於任事之校長,相信各校皆會努力爭取其續任校長。

基本資訊

  • 撰寫者
    陳建志
  • 創作者
    社團法人中華民國全國教師會
  • 時間資訊
    發表日期
    2006/05/13
  • 媒體類型
    文件
  • 地圖

本網站使用Cookies收集資料用於量化統計與分析,以進行服務品質之改善。請點選"接受",若未做任何選擇,或將本視窗關閉,本站預設選擇拒絕。進一步Cookies資料之處理,請參閱本站之隱私權宣告